近日,羞羞漫画
孙巍教授团队在 Drug Resistance Updates (IF:21.7医学双一区Top)发表题为 Interferon regulatory factor 5 associated neutrophil reprogramming by trained immunity protects against lethal-dose bacterial sepsis 的研究论文。该研究首次揭示低剂量细菌暴露可通过Irf5重编程中性粒细胞,并在致死性二次感染中可诱发中性粒细胞向 Cd274⁺ 和 Fth1⁺ 功能亚群分化,进而发挥训练免疫保护作用。这一发现首次在单细胞层面揭示了中性粒细胞“训练免疫”的细胞动力学规律,更提示Irf5可作为增强宿主抗感染能力的全新治疗靶点。


摘要图:IRF5介导的中性粒细胞训练免疫的分子机制
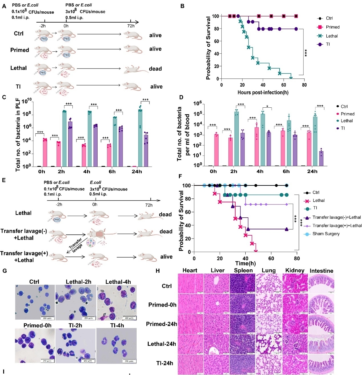
研究发现,低剂量大肠杆菌预刺激可显著提高小鼠对后续致死性感染的抵抗能力,同时腹腔灌洗液和外周血中的细菌负荷明显下降,多器官损伤得到有效缓解。

图1:低剂量细菌预刺激显著提高小鼠对致死性感染的抵抗力
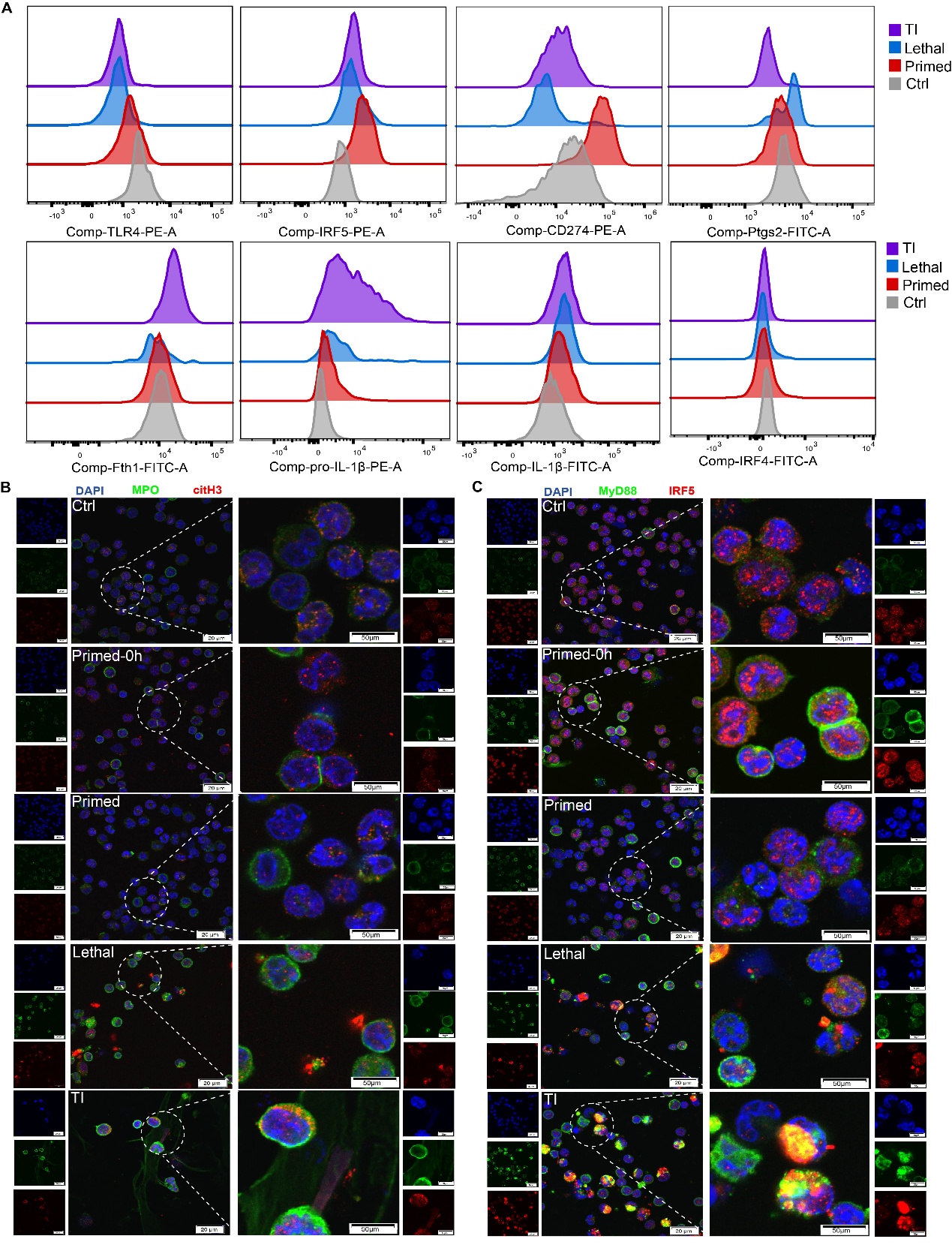
低剂量预刺激后,中性粒细胞相关炎症和抗菌通路被显著激活,Irf5是其中最突出的上调分子之一。单细胞转录组分析进一步揭示,在训练条件下,中性粒细胞更倾向分化为 Cd274⁺ 和 Fth1⁺ 两类终末状态,分别呈现免疫调节和ROS适应特征。

图2:单细胞图谱鉴定出Irf5⁺中性粒细胞及其分化轨迹

图3:单细胞图谱识别训练免疫中Irf5中性粒细胞状态及其向Cd274⁺和Fth1+状态分化
实验进一步证明,训练免疫促进IRF5 与 MyD88 结合增强,并伴随NETs形成增加,揭示Irf5–MyD88信号轴在中性粒细胞训练免疫中发挥核心作用。

图4:IRF5–MyD88轴与中性粒细胞命运和功能重编程有关,从而抵抗致死剂量的细菌感染
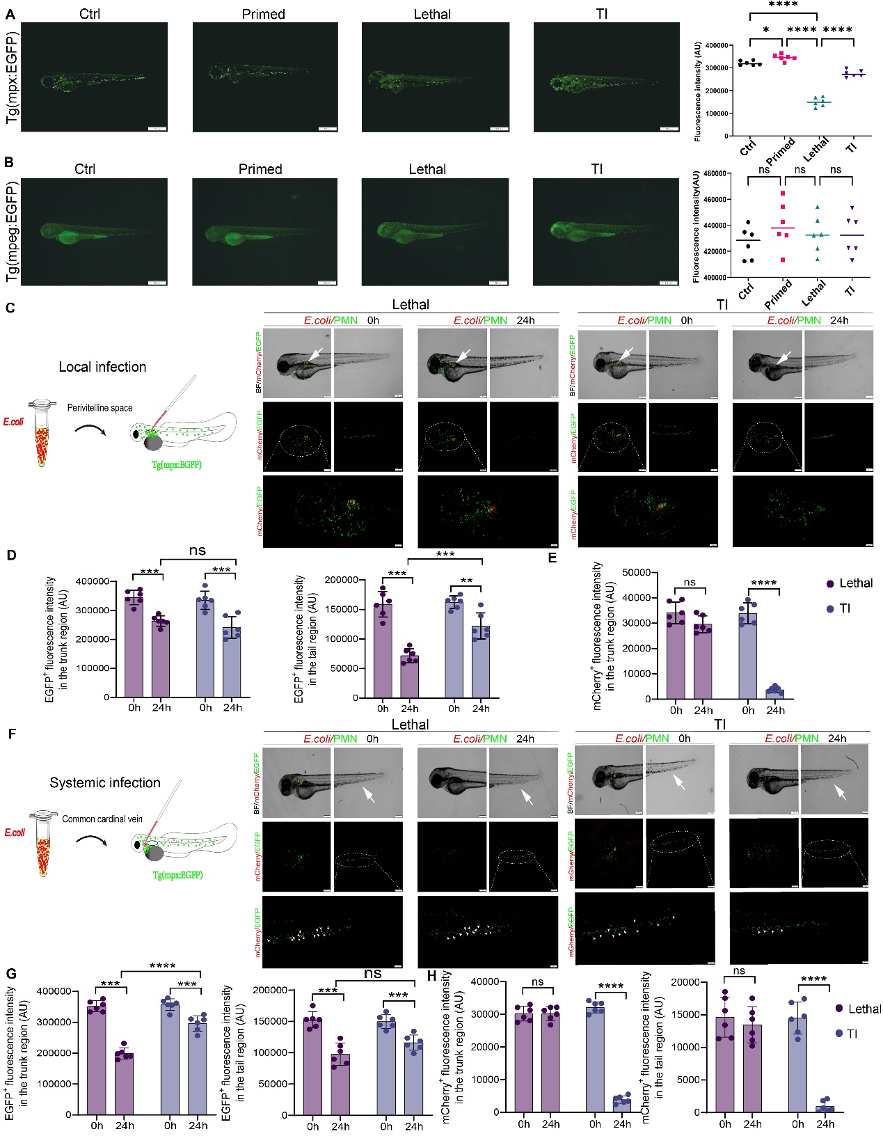
此外,研究团队在斑马鱼模型中进一步验证了这一机制的跨物种保守性。结果显示,低剂量预刺激或irf5 过表达均可增强中性粒细胞募集、聚集和细菌清除能力,并提高斑马鱼对致死性感染以及临床来源大肠杆菌、肺炎克雷伯菌和金黄色葡萄球菌感染的抵抗力。

图5:训练免疫增强斑马鱼模型中的中性粒细胞聚集、趋化性和数量

图6:IRF5介导的中性粒细胞训练免疫可对临床相关细菌病原体发挥保护作用
文章小结
本研究首次发现,低剂量细菌预刺激中性粒细胞内Irf5信号激活,并使其在致死性二次感染中分化为Cd274⁺(免疫检查点富集)和Fth1⁺(ROS适应性)两个功能增强的终末亚群,显著提高细菌清除能力和宿主生存率。该机制在小鼠和斑马鱼中均适用,且对多种临床分离病原体具有广谱保护作用。该发现揭示了中性粒细胞“训练免疫”的细胞动力学规律,为开发宿主导向的抗感染治疗策略提供了全新靶点。
论文链接://www.sciencedirect.com/science/article/pii/S1368764626000440
通讯作者简介:
孙巍,羞羞漫画
教授、博导、业务副院长。吉林省斑马鱼基因工程实验室负责人、吉林省科技厅水生实验动物跨区域科技创新中心负责人,长期从事训练免疫以及免疫细胞互作的机制研究。
【供稿】芦春艳 【审核】李冬 【终审】李东洋